| 收件人姓名: | |
| 收件人Email: | |
| 寄件人電話: | |
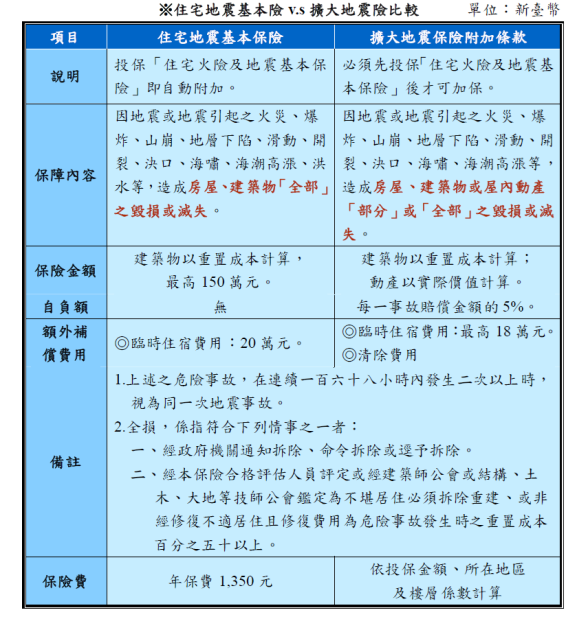
根據去(2015)年10實價登錄結果,台北市房價每平約55萬元、新北市約29萬元、桃園市16.6萬元、高雄14.7萬元、台南12.2萬元,以30坪估算,6都房價約在366萬元~1,650萬元之間,僅投保住宅地震基本保險,萬一房屋因地震導致全損,最高理賠150萬元保險金,以及臨時住宿費用20萬元,不足以彌補損失。
台灣每年有非常多天然災害,再加上人為疏失,居家風險可能隨時吞噬好不容易建立起來的家園。不論颱風、火災、水災、地震、竊盜等所造成的損失,常常大到非一般民眾所能承受,但在非強制的情形下,民眾對能夠保障這些風險的「住宅保險」也最不在意。目前住宅地震基本保險的投保率約32%,幾乎是因為有房屋貸款而投保。
由於基本地震險的額度僅有150萬元,以及臨時住宿費用20萬元,而且房屋全損才能理賠,不足以彌補實際發生的損失,因此在做家庭產險規劃時,若計算房屋的造價後發現額度不足或實在需要部分損失的賠償,應再加保擴大地震保險或超額地震保險。
擴大地震險 房屋龜裂、家電毀損有理賠
由於房屋價值動輒數百萬到上千萬元,若以「住宅地震基本保險」的最高保額 150 萬元來看,仍有很大差距,必須是地震造成房屋全倒或推定全倒的損失賠償,部分損失、裝潢、屋內動產等並不在保障範圍內,因此地震時容易造成的房屋牆壁龜裂、裂縫等損失,保戶就無法獲得賠償。
「擴大地震險」除因地震引起的洪水不保外,其餘承保事故與地震基本保險相同,差別在於,即使未達到「全損」程度,造成房屋建築物或屋內動產損失時仍予以理賠;也就是說,若是地震造成房屋牆壁龜裂、屋內家電用品損壞等情況,都可獲得賠償。
此外,因地震造成的房屋「清除費用」也包含在「擴大地震險」的理賠範圍內,相較於住宅地震基本保險,「擴大地震險」的承保標的更廣、理賠範圍更大。
保費依建築物不同地區及標的所在樓層,動產依保額高低不同計算,以台北縣公寓住宅投保100萬元住宅火險的居家綜合保障為例,年保費約6,595元,平均每月550元上下。
地震基本險、超額地震險、擴大地震險地為附加險形式,須先投保住宅火險為主約,重置成本300萬元的建築物,地震基本險年保費為1,350元左右、超額地震險為2,916元、擴大地震險為6,144元左右。

資料來源:產險公司
| 編輯推薦 | ||
人壽保險 鼻頭角奪8命 責任險理賠待釐清
上週六(11月9日)新北市樹林社區大學美學課程學員與家屬共26人,到貢寮區鼻頭角步道海域進行戶... | 市場訊息 台灣富士全錄:台灣富士全錄順利通過雨林聯盟FSC COC驗證台灣富士全錄股份有限公司不僅在國內事務機器業界始終居於領先地位,更於今年4月14日順利通過雨林聯盟F... | 健康醫療百科 少活女性6.6年 染色體搞的鬼!
在歡慶父親節前夕,卻有媒體以「男人時代的終結」為題,預測男性的社會主宰地位將因為女性經濟自主而... |


